Organisasjonsplan
IL Høyang Fotball er et særidrettslag (fotballklubb) og eget rettssubjekt.
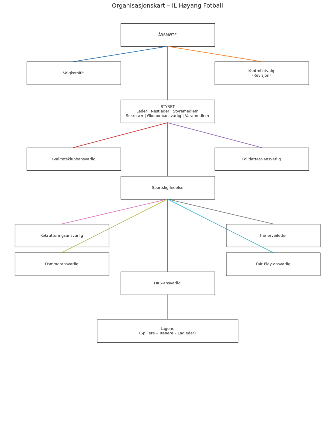
Det betyr at fotballklubben selv er den juridiske enheten, og at styret er øverste myndighet mellom årsmøtene. Årsmøtet er klubbens øverste organ.
Organisasjonskartet viser klubbens struktur fra årsmøtet, via styret og nøkkelroller, ned til den enkelte lagsenhet (spillere, trenere og lagledere).
